2020-05-11
否决投标作为招标采购活动评审过程中的重要环节,与投标人能否中标的切身利益息息相关。虽然投标人可以根据否决事项公示来了解本单位的否决投标事宜,但多数投标人仍对具体否决投标原因的理解较为主观,对避免否决投标需关注的重点问题掌握得不够清晰。为此,本文对国网河南省电力公司近一年的电商化采购物资的4287项否决投标案例进行统计分析,从多个维度总结各否决投标情形占比并分析预防措施,为投标人提供可供借鉴的大数据经验,减免否决投标情况的发生。
随着国家对小微、民营企业等非公有制经济发展的不断支持,各中小型企业取得了长足的发展,在电网企业的物资招标采购活动中,中小型投标供应商群体也显著增多,这种情况在零星物资的电商化采购活动中尤为明显。但在实际的投标过程中,投标人理解招标文件要求、编制投标内容、核对封装及递交投标文件等花费了大量的人力和财力,而否决投标是评标过程的一个重要环节,它的判定结果直接影响到投标成功与否,也给被否决的投标人带来了包括财力、人力、名誉等不小的损失。因此,如何避免在招投标活动中被否决成为了各投标人首要关心的问题。本文分析2018年度电商化采购物资否决投标案例,以投标人关心的否决原因为出发点展开研究,希望能够对投标人编制投标文件和预防否决投标提供帮助。
一、招投标活动中的否决投标
(一)否决投标的定义
在招标采购活动的评标过程中,否决投标作为法律认可的初步评标环节,它是指投标文件具有《招标投标法实施条例》(以下简称《实施条例》)第五十一条规定的情形,或者没有对招标文件提出的实质性要求和条件做出响应,评标委员会做出对其投标文件不再予以进一步评审,投标人失去中标资格的决定。评标委员会通过“亮红灯”式的筛选,既有效地保证了合格投标人的中标机会,也减轻了评标工作的负担。
(二)电商化采购释义
根据国家电网有限公司《零星物资电商化采购和供应工作规范(试行)》,电商化采购适用范围是采购单价低、规格品种多、需求频次高、数量无法准确预测且不属于国家法定必须招标的零星物资。零星物资包含办公用品、办公电器、办公家具、办公日用、化工、仪器仪表、信息化通信设备、低压电器等。
电商化采购是指通过适用的采购策略确定一定时期内的供应商,明确物资的品类(或规格型号)、单价(或双方认可的计价规则)、配送及服务标准,并在零星物资采购管控平台开展请购,实现操作界面简单直观、采购过程规范快捷、配送服务高效优质的目标。
二、年度否决投标案例的占比统计
笔者作为本公司物资采购部的物资采购专责,亲历了在国网河南省电力公司物资公司的电商化采购过程中出现的种种否决投标情况。以下根据公司的2018年全年电商化物资采购的否决投标案例进行归类统计,得到各类否决投标情形的否决投标案例占比。
(一)各否决投标情形案例占比
2018年,物资公司共组织实施电商化采购14批,共汇总出否决投标案例4287项,涵盖一次设备、二次设备、低压电器、配件、仪器仪表、工器具、办公类用品等17大类物资。表1以《实施条例》第五十一条规定的7种否决投标情形为依据,将各否决投标案例划分归类,统计出占比情况。
在表1中,“(五)投标报价低于成本或者高于招标文件设定的最高投标限价”的47项否决投标案例均是投标报价高于招标文件设定的最高投标限价。最高投标限价在招标文件的第一章招标公告或第二章投标人须知中以附件形式标注给出,建议投标人在投标截止时间前认真核对,避免报价超限情形的发生。
“(七)投标人有串通投标、弄虚作假、行贿等违法行为”的7项否决投标案例中,涉嫌串标的案例2项,型式试验或检验报告虚假的案例1项,业绩材料虚假的案例2项,原厂商专属授权承诺书虚假的案例2项。《招标投标法》第三十二条和第三十三条,以及《实施条例》第三十九条、第四十条、第四十一条和第四十二条对串通投标、弄虚作假等违法行为做了明确的禁止规定,建议投标人依法懂法,共同维护招投标的良好公平竞争环境。
“(三)投标人不符合国家或者招标文件规定的资格条件”和“(六)投标文件没有对招标文件的实质性要求和条件做出响应”包含了4232项否决投标案例(以下简称“重点否决案例”),占了总否决投标案例数量的98.72%,是预防否决投标需关注的重点部分,将在下文进行详细分析。
(二)重点否决投标案例的占比统计
由表1可见,在4287项否决投标案例中,有4232项案例集中在投标人资格条件和投标文件响应的2个否决投标情形上,接下来针对这4232项重点否决投标案例做占比统计。在《实施条例》规定的7项否决投标情形中,“(三)投标人不符合国家或者招标文件规定的资格条件”和“(六)投标文件没有对招标文件的实质性要求和条件做出响应”可进行具体的归类和细分。表2就是建立在归类细分的基础上,结合4232项重点否决投标案例,统计出重点否决投标案例的占比。
三、“投标人不符合国家或者招标文件规定的资格条件”否决投标情形的分析
依据表2所列内容,根据否决投标案例占比情况,对“投标人不符合国家或者招标文件规定的资格条件”的否决投标情形进行分析。
(一)投标人不符合国家规定的资格条件
依据《印发〈关于对电力行业严重违法失信市场主体及其有关人员实施联合惩戒的合作备忘录〉的通知》(发改运行〔2017〕946号)、《关于在招标投标活动中对失信被执行人实施联合惩戒的通知》(法〔2016〕285号)等文件精神,招标人会在招标文件第一章招标公告的“投标人通用资格要求”中明确对投标人有关资格条件的要求。希望投标人在经营过程中遵纪守法、贯彻国家诚信建设有关文件精神。在制作投标文件时,紧扣招标文件要求提供信用信息公示系统查询结果等资料,确保每份资料的有效期和内容均符合国家规定以及招标文件的要求。
(二)投标人不符合招标文件规定的资格条件
依据招标项目的特点和需要,招标人会在招标文件中载明对投标人的供货业绩、专业资质、技术能力、经营范围等方面的要求,对于不符合招标文件规定的资格条件的投标人,评标委员会将否决其投标。在表2所列的重点否决投标案例占比情况中,投标人不符合招标文件规定的资格条件的案例数量总和远高于其他情形,而“供货业绩不符合”则是拉高该情形占比的重要原因。
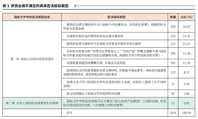
1.供货业绩不符合
投标人供货业绩数量的评审向来是评委会在评标期间的一项重要工作内容,而它也正是很多投标人不能进入详评“决赛”的关键原因。表3列出供货业绩不满足的各种否决投标原因。
业绩作为评标环节的重要指标,主要在招标公告的专用资质条件中给出。需投标人注意的是,在招标公告的专用资质条件中会明确提出所要求业绩的支持证明材料、扫描方式、数量、评定时间及范围等。建议投标人注意上述关于业绩否决的情况,认真研读招标公告的业绩条件要求,避免上述业绩否决情形的发生。如投标人对招标文件的“同等电压等级及以上”“同类产品”等要求的概念不清楚,建议及时给招标人发送问题澄清函。招标人设定的业绩要求过高,也可能导致大批量否决甚至流标情况的发生,建议招标人在招标项目结束后,总结分析出否决投标情况较严重物资的否决原因。
2.认证证书不符合
对于不同标包,招标公告的专用资质条件会分别给出认证证书的要求,对认证证书的要求通常包含:生产或入网许可证、3C认证证书、管理体系(质量管理体系、环境管理体系、职业安全管理体系)认证证书等。建议投标人在递交投标文件截止时间前,参考表4,有重点地复核认证证书是否符合招标文件要求,例如招标文件要求的认证证书是否提供齐全、提供的认证证书是否有效、招标文件是否要求代理商同时提供自身与生产商的质量管理体系认证证书等,避免匆忙投标。
3.型式试验或检验报告不符合
型式试验或检验报告不满足的否决投标原因详见表5。
4.其他资格条件不符合
其他资格条件不符合的否决投标原因详见表6。
四、“投标文件没有对招标文件的实质性要求和条件做出响应”否决投标情形的分析
(一)法人授权书不满足招标文件要求
对于物资类招投标,一个招标项目往往会根据所招物资的种类划分为多个分标分包,而投标人的法人往往也会授权多个委托代理人编制各标包的投标文件,从而参与招标项目的多个标段的投标。因此法人授权书对确保委托代理人及投标文件的合法合规,保障投标人和招标人双方的合法权益具有重要意义。在招标文件的第二章“投标人须知前附表”和第七章“投标文件格式”中,对法人授权书的格式和签署都做了明确要求。请投标人严格按照招标文件的要求,谨慎编制投标文件,避免出现法人授权书未按要求签字或盖章、提供的法人身份证明材料不全、法人和委托代理人签字位置颠倒等问题。
(二)非实质性响应招标文件的其他情形
非实质性响应招标文件的其他情形的否决投标原因详见表7。
(三)不满足招标文件的技术标准和要求
为确保招标物资技术条件的实现,招标人会在招标文件第六章“技术规范书”中设立实质性要求和条件,表2中响应表、偏差表不符合的52项否决投标案例中,均是因为投标人未响应或是响应情况不满足招标文件而导致的否决。建议投标人在购买标书后,吃透招标项目的招标目的,分析自身的技术和生产能力,客观编制投标文件。
五、否决投标预防措施
预防否决投标情形的发生,无论是对投标人还是招标人均具有重要意义。尤其对投标人,它是获得中标机会的首要关键步骤。
(一)熟知相关的招投标法律法规
实行招投标制度是我国市场趋向法律化、规范化的重要举措,《招标投标法》及其实施条例对招标投标活动的否决投标情形判定做了明确规定。请投标人认真阅读,理解吃透有关法规要求,关注有关招投标法规知识动态,提高自身的法律素质。
(二)紧扣招标文件要求
招标文件是招标项目的大纲,包含投标人参加投标所需要的一切内容,也是评审的关键依据,有着重要的意义。因此投标人应对招标文件给予足够的重视,并结合本文有关否决投标重点原因的分析,采取恰当措施来减少或避免否决投标情形的发生。建议投标人引入标书复核机制,在投标截止时间前按既定复核机制,依照招标文件对投标文件进行检查。
(三)杜绝一标多投,主观臆断
许多投标人在招投标活动中,为尽可能多地赢取中标机会,会同时参与好几个招标项目的投标,导致标书制作工作应接不暇,甚至出现一份投标文件投了很多项目却未加修改的情况。“打铁还需自身硬”,建议投标人以法律法规和招标文件为准绳,将其进行客观细致研读后再参与招投标活动,避免“广撒网、多捕鱼”的现象,避免随意性。针对招标文件的内容,如有理解模糊不清的地方,建议积极拨打招标公告中的招标业务咨询电话,或按照招标文件要求发送澄清函件,避免因自身理解偏差而导致的否决投标情况的发生。
(四)建立项目总结机制
投标人被否决投标情况的发生,与投标人有关,也可能与招标人有关。例如招标人设定的资格条件等“门槛”过高、招标文件的资质要求或否决条款设定的不够明晰等。建议招标人建立招标采购活动的项目总结机制,对每一个项目的采购数据进行统计分析,形成总结分析报告,提出优化改进建议。







作者及作者单位:李燕、任定一,国网河南省电力公司物资公司;王宁,国网郑州供电公司
来源:《招标采购管理》
主办单位:淄博市公共资源交易协会
电子邮箱:zbsggzyjyxh@163.com 联系电话:0533-2320018 地点:山东省淄博市高新区柳泉路125号
淄博市公共资源交易协会版权所有 备案号:鲁ICP备19024933号-1
技术支持:淄博齐泰电子商务有限公司